Overview
The concept of flooring encompasses the design, arrangement, and material choices that play a crucial role in influencing both the functionality and aesthetics of a space. Effective floor concepts prioritize:
- Spatial efficiency
- Flow
- Flexibility
- Aesthetic harmony
- User-centric design
These elements collectively enhance user experiences across various environments, from residential to commercial settings. By focusing on these aspects, flooring business owners can address operational challenges and create spaces that not only look appealing but also serve their intended purpose effectively.
Introduction
The design of a space transcends mere physical arrangement; it embodies a complex interplay of materials, textures, and layouts that fundamentally shapes the user experience. Understanding the concept of flooring is essential for architects and designers, as it directly influences both the functionality and perception of spaces.
But how do the choices made in flooring design enhance aesthetics while simultaneously optimizing functionality and user satisfaction? This article explores the definition, historical evolution, and key characteristics of effective floor concepts, unveiling their significant impact on architecture and interior design.
Define Floor Concept: A Comprehensive Overview
The layout concept serves as the foundational design and arrangement of an area, typically illustrated through layout plans. A layout is a scaled diagram that depicts the spatial arrangement of rooms, walls, doors, and other architectural elements from an overhead perspective. This diagram acts as a guide for understanding how areas interact and function collectively.
In the flooring sector, the floor concept includes not only the physical arrangement but also the materials, textures, and finishes that enhance both the appearance and functionality of a space. This floor concept is , designers, and flooring specialists, as it impacts decisions related to utilization, flow, and overall user experience.

Contextualize Floor Concepts in Design: Importance and Applications
The floor concept is pivotal in architecture and interior arrangement, significantly influencing how spaces are perceived and utilized. In residential, commercial, and industrial settings, effective layout planning enhances functionality and elevates user experience.
For instance, an open layout in home design fosters a sense of openness and promotes social interaction. In contrast, strategic arrangements in business environments optimize customer movement and accessibility.
Moreover, the choice of flooring materials—such as hardwood, tile, or carpet—profoundly impacts the atmosphere and functionality of a space. Thus, it is essential for designers to consider both the in their designs to create environments that resonate with users.

Trace the Evolution of Floor Concepts: Historical Perspectives
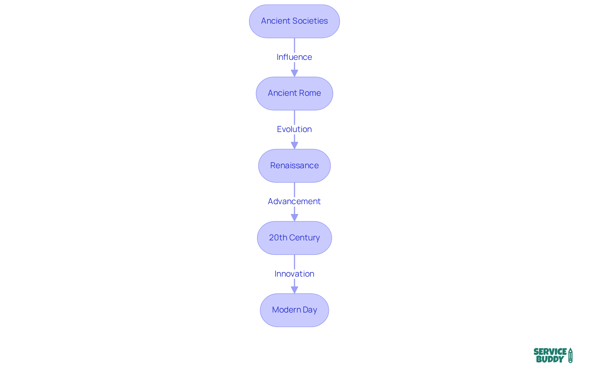
The evolution of the floor concept has its roots in ancient societies, where the arrangement of spaces was primarily dictated by practical needs and cultural customs. In ancient Rome, for instance, mosaics and intricate tile work not only showcased aesthetic values but also reflected social status. As architectural styles advanced through the Renaissance and into modern times, the floor concept began to embrace more complex spatial configurations and materials. The 20th century marked the rise of the floor concept of open layouts, driven by shifting lifestyles and the desire for more versatile living environments. Today, the fusion of technology and continues to shape design concepts, emphasizing the creation of adaptable and eco-friendly structures.

Identify Key Characteristics of Effective Floor Concepts
Effective floor concepts embody several essential characteristics that significantly enhance both functionality and aesthetic appeal:
- Spatial Efficiency: A well-organized floor plan maximizes the utilization of the available area, ensuring that every section serves a distinct purpose without creating a sense of overcrowding. This efficiency is vital in maximizing the utility of commercial areas, where every square foot matters. As Frank Lloyd Wright famously stated, "Form follows function - that has been misunderstood. 'Form and function should be one, united in a spiritual bond,'" highlighting the significance of deliberate planning in optimizing area.
- Flow and Connectivity: Successful spatial designs promote seamless movement between areas, facilitating accessibility and ease of navigation. For instance, commercial areas that incorporate open layouts often report higher user satisfaction due to improved flow, allowing customers and employees to move freely and interact more effectively. Current trends emphasize how adaptable layouts are changing living areas, especially in city settings, by repositioning structural components to improve spatial experience and movement.
- Flexibility: Contemporary floor designs often include versatile areas that can be rearranged to meet changing requirements, such as multi-functional rooms that fulfill different roles throughout the day. This adaptability is particularly valuable in where usage patterns may shift, allowing spaces to remain relevant and functional over time.
- Aesthetic Harmony: The choice of materials, colors, and textures should establish a unified aesthetic that corresponds with the overall vision. A harmonious design not only enhances visual appeal but also contributes to a more inviting atmosphere, encouraging engagement and satisfaction among users.
- User-Centric Design: Ultimately, effective user-centric design involves prioritizing the needs and preferences of users in the floor concept, ensuring that the area is both comfortable and functional for its intended purpose. By focusing on user experience, flooring professionals can create environments that foster satisfaction and engagement. As highlighted in various case studies, environments designed with user-centric principles often lead to enhanced customer experiences and operational success.
By emphasizing these characteristics and integrating insights from influential figures and current trends, flooring professionals can develop designs that not only fulfill practical requirements but also enrich the overall experience of the space, leading to greater customer satisfaction and operational success.

Conclusion
The floor concept serves as a vital framework in architectural and interior design, encompassing not only the spatial arrangement of areas but also the materials and aesthetics that define a space's functionality and appeal. Understanding this concept is crucial for architects, designers, and flooring specialists, as it directly influences how spaces are perceived and utilized, shaping user experiences in various environments.
Key insights from the article highlight the importance of effective floor concepts, which include:
- Spatial efficiency
- Flow and connectivity
- Flexibility
- Aesthetic harmony
- User-centric design
Each of these characteristics plays a significant role in maximizing the utility of spaces, enhancing user satisfaction, and adapting to evolving needs. The historical perspective reveals how the floor concept has transformed over time, reflecting cultural values and practical requirements, ultimately leading to contemporary designs that prioritize both functionality and aesthetic appeal.
In essence, embracing the floor concept is not just about creating visually pleasing spaces; it is about crafting environments that resonate with users and foster interaction. As the field continues to evolve, designers and architects are encouraged to integrate these principles into their work, ensuring that spaces are not only functional but also enriching and adaptable to the needs of the people who inhabit them.
Frequently Asked Questions
What is the floor concept in design?
The floor concept in design refers to the arrangement and layout of an area, including the materials, textures, and finishes that enhance both the appearance and functionality of a space.
How is the layout concept typically illustrated?
The layout concept is typically illustrated through layout plans, which are scaled diagrams that depict the spatial arrangement of rooms, walls, doors, and other architectural elements from an overhead perspective.
Why is the floor concept important for architects and designers?
The floor concept is important for architects and designers because it impacts decisions related to utilization, flow, and the overall user experience within a space.
What elements are included in the floor concept?
The floor concept includes the physical arrangement of spaces as well as the materials, textures, and finishes used in the flooring.